ס½¨²¿·¢ÎÄ ½¨Êй桲2019¡³1ºÅ £¬¡°Ä¸¹«Ë¾¡±Öбꡰ×Ó¹«Ë¾¡±Ê©¹¤ÊôÓÚת°ü£¡

vwinµÂÓ®ÍøÒ³°æ

ÐÐÒµÐÅÏ¢
ס½¨²¿·¢ÎÄ ½¨Êй桲2019¡³1ºÅ £¬¡°Ä¸¹«Ë¾¡±Öбꡰ×Ó¹«Ë¾¡±Ê©¹¤ÊôÓÚת°ü£¡
ȪԴ: ʱ¼ä:2019/01/16

    2019Äê1ÔÂ9ÈÕס½¨²¿¹ÙÍøÓ¡·¢ÐÞ½¨¹¤³ÌÊ©¹¤·¢°üÓë³Ð°üÎ¥·¨ÐÐΪÈ϶¨²é´¦¹ÜÀí²½·¥ £¬²½·¥Ã÷È·Ìá³ö£º±£´æ³Ð°üµ¥Î»½«Æä³Ð°üµÄËùÓй¤³Ìת¸øÆäËûµ¥Î»£¨°üÀ¨Ä¸¹«Ë¾³Ð½ÓÐÞ½¨¹¤³Ìºó½«Ëù³Ð½Ó¹¤³Ì½»ÓɾßÓÐ×ÔÁ¦·¨ÈË×ʸñµÄ×Ó¹«Ë¾Ê©¹¤µÄÇéÐΣ©»òСÎÒ˽¼ÒÊ©¹¤µÄÇéÐÎ £¬Ó¦µ±È϶¨Îª×ª°ü£»

Ô­ÎĵØÖ·£ºhttp://www.mohurd.gov.cn/wjfb/201901/t20190109_239123.html

²½·¥¶ÔÎ¥·¨·Ö°ü¡¢×ª°ü¡¢¹Ò¿¿µÄÈ϶¨²½·¥ÈçÏ£º

   1¡¢Î¥·¨·Ö°ü£ºÊÇÖ¸½¨É赥뽫¹¤³Ì·¢°ü¸øÐ¡ÎÒ˽¼Ò»ò²»¾ßÓÐÏìÓ¦×ÊÖʵĵ¥Î»¡¢Ö«½â·¢°ü¡¢Î¥·´·¨¶¨³ÌÐò·¢°ü¼°ÆäËûÎ¥·´Ö´ÂÉÀýÔò»®¶¨·¢°üµÄÐÐΪ¡£

  • ½¨É赥뽫¹¤³Ì·¢°ü¸øÐ¡ÎÒ˽¼ÒµÄ£»
  • ½¨É赥뽫¹¤³Ì·¢°ü¸ø²»¾ßÓÐÏìÓ¦×ÊÖʵĵ¥Î»µÄ£»
  • ÒÀ·¨Ó¦µ±ÕбêδÕбê»òδƾ֤·¨¶¨Õбê³ÌÐò·¢°üµÄ£»
  • ½¨É赥λÉèÖò»¶ÔÀíµÄÕбêͶ±êÌõ¼þ £¬ÏÞÖÆ¡¢ÇãÔþDZÔÚͶ±êÈË»òÕßͶ±êÈ˵Ä£»
  • ½¨É赥뽫һ¸öµ¥Î»¹¤³ÌµÄÊ©¹¤ÆÊÎö³ÉÈô¸É²¿·Ö·¢°ü¸ø²î±ðµÄÊ©¹¤×ܳаü»òרҵ³Ð°üµ¥Î»µÄ¡£

   2¡¢×ª°ü£ºÖ¸³Ð°üµ¥Î»³Ð°ü¹¤³Ìºó £¬²»ÍÆÐÐÌõÔ¼Ô¼¶¨µÄÔðÈκÍÒåÎñ £¬½«Æä³Ð°üµÄËùÓй¤³Ì»òÕß½«Æä³Ð°üµÄËùÓй¤³ÌÖ«½âºóÒÔ·Ö°üµÄÃûÒå»®·Öת¸øÆäËûµ¥Î»»òСÎÒ˽¼ÒÊ©¹¤µÄÐÐΪ¡£

  • ³Ð°üµ¥Î»½«Æä³Ð°üµÄËùÓй¤³Ìת¸øÆäËûµ¥Î»£¨°üÀ¨Ä¸¹«Ë¾³Ð½ÓÐÞ½¨¹¤³Ìºó½«Ëù³Ð½Ó¹¤³Ì½»ÓɾßÓÐ×ÔÁ¦·¨ÈË×ʸñµÄ×Ó¹«Ë¾Ê©¹¤µÄÇéÐΣ©»òСÎÒ˽¼ÒÊ©¹¤µÄ£»
  • ³Ð°üµ¥Î»½«Æä³Ð°üµÄËùÓй¤³ÌÖ«½âÒÔºó £¬ÒÔ·Ö°üµÄÃûÒå»®·Öת¸øÆäËûµ¥Î»»òСÎÒ˽¼ÒÊ©¹¤µÄ£»
  • Ê©¹¤×ܳаüµ¥Î»»òרҵ³Ð°üµ¥Î»Î´ÅÉפÏîÄ¿ÈÏÕæÈË¡¢ÊÖÒÕÈÏÕæÈË¡¢ÖÊÁ¿¹ÜÀíÈÏÕæÈË¡¢Çå¾²¹ÜÀíÈÏÕæÈ˵ÈÖ÷Òª¹ÜÀíÖ°Ô± £¬»òÅÉפµÄÏîÄ¿ÈÏÕæÈË¡¢ÊÖÒÕÈÏÕæÈË¡¢ÖÊÁ¿¹ÜÀíÈÏÕæÈË¡¢Çå¾²¹ÜÀíÈÏÕæÈËÖÐÒ»È˼°ÒÔÉÏÓëÊ©¹¤µ¥Î»Ã»Óж©Á¢ÀͶ¯ÌõÔ¼ÇÒûÓн¨ÉèÀͶ¯ÈËΪºÍÉç»áÑøÀϰü¹Ü¹ØÏµ £¬»òÅÉפµÄÏîÄ¿ÈÏÕæÈËδ¶Ô¸Ã¹¤³ÌµÄÊ©¹¤Ô˶¯¾ÙÐÐ×éÖ¯¹ÜÀí £¬ÓÖ²»¿É¾ÙÐкÏÃ÷È·ÊͲ¢ÌṩÏìӦ֤ʵµÄ£»
  • ÌõÔ¼Ô¼¶¨Óɳаüµ¥Î»ÈÏÕæ²É¹ºµÄÖ÷ÒªÐÞ½¨ÖÊÁÏ¡¢¹¹Åä¼þ¼°¹¤³Ì×°±¸»ò×âÁÞµÄÊ©¹¤»úеװ±¸ £¬ÓÉÆäËûµ¥Î»»òСÎÒ˽¼Ò²É¹º¡¢×âÁÞ £¬»òÊ©¹¤µ¥Î»²»¿ÉÌṩÓйزɹº¡¢×âÁÞÌõÔ¼¼°·¢Æ±µÈ֤ʵ £¬ÓÖ²»¿É¾ÙÐкÏÃ÷È·ÊͲ¢ÌṩÏìӦ֤ʵµÄ£»
  • רҵ×÷Òµ³Ð°üÈ˳аüµÄ¹æÄ£Êdzаüµ¥Î»³Ð°üµÄËùÓй¤³Ì £¬×¨Òµ×÷Òµ³Ð°üÈ˼ÆÈ¡µÄÊdzýÉϽɸø³Ð°üµ¥Î»¡°¹ÜÀí·Ñ¡±Ö®ÍâµÄËùÓй¤³Ì¼Û¿îµÄ£»
  • ³Ð°üµ¥Î»Í¨¹ý½ÓÄɺÏ×÷¡¢ÁªÓª¡¢Ð¡ÎÒ˽¼Ò³Ð°üµÈÐÎʽ»òÃûÒå £¬Ö±½Ó»ò±äÏཫÆä³Ð°üµÄËùÓй¤³Ìת¸øÆäËûµ¥Î»»òСÎÒ˽¼ÒÊ©¹¤µÄ£»
  • רҵ¹¤³ÌµÄ·¢°üµ¥Î»²»ÊǸù¤³ÌµÄÊ©¹¤×ܳаü»òרҵ³Ð°üµ¥Î»µÄ £¬µ«½¨É赥λÒÀÔ¼×÷Ϊ·¢°üµ¥Î»µÄ³ýÍ⣻
  • רҵ×÷ÒµµÄ·¢°üµ¥Î»²»ÊǸù¤³Ì³Ð°üµ¥Î»µÄ£»
  • Ê©¹¤ÌõÔ¼Ö÷ÌåÖ®¼äûÓй¤³Ì¿îÊÕ¸¶¹ØÏµ £¬»òÕ߳аüµ¥Î»ÊÕµ½¿î×ÓºóÓÖ½«¿î×Óת²¦¸øÆäËûµ¥Î»ºÍСÎÒ˽¼Ò £¬ÓÖ²»¿É¾ÙÐкÏÃ÷È·ÊͲ¢ÌṩÖÊÁÏ֤ʵµÄ¡£

   3¡¢¹Ò¿¿£ºÖ¸µ¥Î»»òСÎÒ˽¼ÒÒÔÆäËûÓÐ×ÊÖʵÄÊ©¹¤µ¥Î»µÄÃûÒå³ÐÀ¿¹¤³ÌµÄÐÐΪ£¨°üÀ¨¼ÓÈëͶ±ê¡¢¶©Á¢ÌõÔ¼¡¢´òµãÓйØÊ©¹¤ÊÖÐø¡¢´ÓÊÂÊ©¹¤µÈÔ˶¯£©¡£

  • ûÓÐ×ÊÖʵĵ¥Î»»òСÎÒ˽¼Ò½èÓÃÆäËûÊ©¹¤µ¥Î»µÄ×ÊÖʳÐÀ¿¹¤³ÌµÄ£»
  • ÓÐ×ÊÖʵÄÊ©¹¤µ¥Î»Ï໥½èÓÃ×ÊÖʳÐÀ¿¹¤³ÌµÄ £¬°üÀ¨×ÊÖÊÆ·¼¶µÍµÄ½èÓÃ×ÊÖÊÆ·¼¶¸ßµÄ £¬×ÊÖÊÆ·¼¶¸ßµÄ½èÓÃ×ÊÖÊÆ·¼¶µÍµÄ £¬Ïàͬ×ÊÖÊÆ·¼¶Ï໥½èÓõÄ£»
  • ÉÏ·½¡°×ª°ü¡±µÚ3ÖÁ9Ïî»®¶¨µÄÇéÐÎ £¬ÓÐÖ¤¾Ý֤ʵÊôÓÚ¹Ò¿¿µÄ¡£

   ÎÄÄ©¸½×¡½¨²¿Í¨ÖªÈ«ÎÄÒÔ¼°¡¶ÌìÏÂÈ˴󷨹¤Î¯¹ØÓÚ¶ÔÐÞ½¨Ê©¹¤Æóҵĸ¹«Ë¾³Ð½Ó¹¤³Ìºó½»ÓÉ×Ó¹«Ë¾ÊµÑéÊÇ·ñÊôÓÚת°üÒÔ¼°ÐÐÕþ´¦·ÖÁ½Äê×·Ë߯ÚÈ϶¨Ö´·¨ÊÊÓÃÎÊÌâµÄÒâ¼û¡·£¨·¨¹¤°ì·¢¡²2017¡³223ºÅ£©Í¨ÖªÈ«ÎÄ¡£

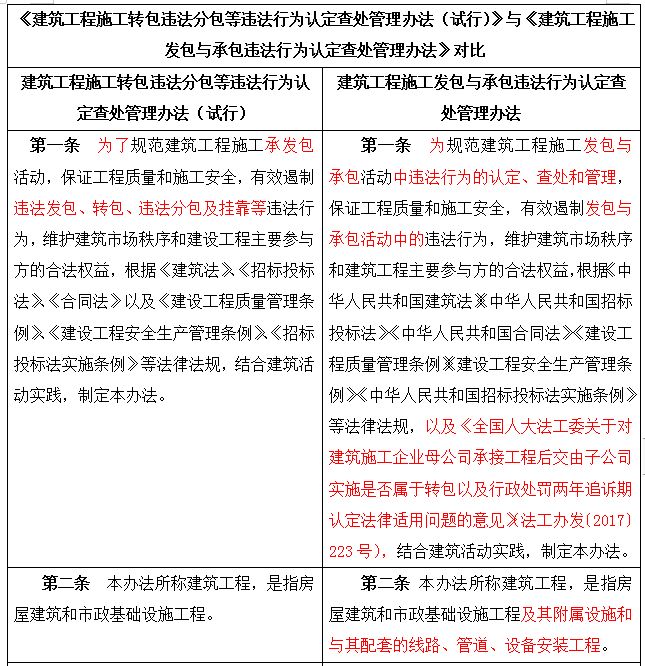
¡¶ÐÞ½¨¹¤³ÌÊ©¹¤×ª°üÎ¥·¨·Ö°üµÈÎ¥·¨ÐÐΪÈ϶¨²é´¦¹ÜÀí²½·¥£¨ÊÔÐУ©¡·Óë¡¶ÐÞ½¨¹¤³ÌÊ©¹¤·¢°üÓë³Ð°üÎ¥·¨ÐÐΪÈ϶¨²é´¦¹ÜÀí²½·¥¡·±ÈÕÕ

µÂÓ®¡¤(VWIN)¹Ù·½ÍøÕ¾-ACÃ×À¼¹Ù·½ºÏ×÷»ï°é µÂÓ®¡¤(VWIN)¹Ù·½ÍøÕ¾-ACÃ×À¼¹Ù·½ºÏ×÷»ï°é µÂÓ®¡¤(VWIN)¹Ù·½ÍøÕ¾-ACÃ×À¼¹Ù·½ºÏ×÷»ï°é µÂÓ®¡¤(VWIN)¹Ù·½ÍøÕ¾-ACÃ×À¼¹Ù·½ºÏ×÷»ï°é µÂÓ®¡¤(VWIN)¹Ù·½ÍøÕ¾-ACÃ×À¼¹Ù·½ºÏ×÷»ï°é µÂÓ®¡¤(VWIN)¹Ù·½ÍøÕ¾-ACÃ×À¼¹Ù·½ºÏ×÷»ï°é µÂÓ®¡¤(VWIN)¹Ù·½ÍøÕ¾-ACÃ×À¼¹Ù·½ºÏ×÷»ï°é µÂÓ®¡¤(VWIN)¹Ù·½ÍøÕ¾-ACÃ×À¼¹Ù·½ºÏ×÷»ï°é µÂÓ®¡¤(VWIN)¹Ù·½ÍøÕ¾-ACÃ×À¼¹Ù·½ºÏ×÷»ï°é µÂÓ®¡¤(VWIN)¹Ù·½ÍøÕ¾-ACÃ×À¼¹Ù·½ºÏ×÷»ï°é µÂÓ®¡¤(VWIN)¹Ù·½ÍøÕ¾-ACÃ×À¼¹Ù·½ºÏ×÷»ï°é µÂÓ®¡¤(VWIN)¹Ù·½ÍøÕ¾-ACÃ×À¼¹Ù·½ºÏ×÷»ï°é µÂÓ®¡¤(VWIN)¹Ù·½ÍøÕ¾-ACÃ×À¼¹Ù·½ºÏ×÷»ï°é

Ô­ÎÄ֪ͨ£º

ס·¿ºÍ³ÇÏ罨É貿¹ØÓÚÓ¡·¢ÐÞ½¨¹¤³ÌÊ©¹¤·¢°üÓë³Ð°üÎ¥·¨ÐÐΪÈ϶¨²é´¦¹ÜÀí²½·¥µÄ֪ͨ

½¨Êй桲2019¡³1ºÅ

¸÷Ê¡¡¢×ÔÖÎÇø×¡·¿ºÍ³ÇÏ罨ÉèÌü £¬Ö±Ï½ÊÐס·¿ºÍ³ÇÏ罨É裨¹Ü£©Î¯ £¬Ð½®Éú²ú½¨Éè±øÍÅס·¿ºÍ³ÇÏ罨Éè¾Ö£º

Ϊ¹æ·¶ÐÞ½¨¹¤³ÌÊ©¹¤·¢°üÓë³Ð°üÔ˶¯ £¬°ü¹Ü¹¤³ÌÖÊÁ¿ºÍÊ©¹¤Çå¾² £¬ÓÐÓÃ×èֹΥ·¨·¢°ü¡¢×ª°ü¡¢Î¥·¨·Ö°ü¼°¹Ò¿¿µÈÎ¥·¨ÐÐΪ £¬Î¬»¤ÐÞ½¨Êг¡ÖÈÐòºÍ½¨É蹤³ÌÖ÷Òª¼ÓÈë·½µÄÕýµ±È¨Òæ £¬ÎÒ²¿Öƶ©ÁË¡¶ÐÞ½¨¹¤³ÌÊ©¹¤·¢°üÓë³Ð°üÎ¥·¨ÐÐΪÈ϶¨²é´¦¹ÜÀí²½·¥¡· £¬ÏÖÓ¡·¢¸øÄãÃÇ £¬Çë×ñÕÕÖ´ÐС£ÔÚÖ´ÐÐÖÐÓöµ½µÄÎÊÌâ £¬Çëʵʱº¯¸æÎÒ²¿ÐÞ½¨Êг¡î¿ÏµË¾¡£

ÖлªÈËÃñ¹²ºÍ¹úס·¿ºÍ³ÇÏ罨É貿

2019Äê1ÔÂ3ÈÕ

¡¡¡¡£¨´Ë¼þ×Ô¶¯¹ûÕæ£©

³­ËÍ£º¹úÎñÔºÓйز¿·Ö½¨Éè˾£¨¾Ö£©¡¢ÖÐÑë¹ÜÀíµÄÓÐ¹ØÆóÒµ¡¢ÓйØÐÐҵЭ»á¡£

¸½¼þ£º

ÐÞ½¨¹¤³ÌÊ©¹¤·¢°üÓë³Ð°üÎ¥·¨ÐÐΪÈ϶¨²é´¦¹ÜÀí²½·¥

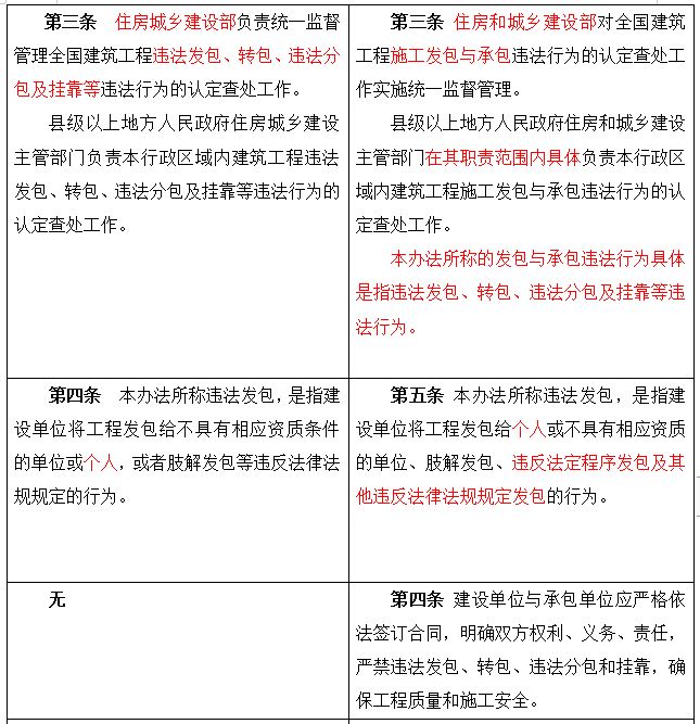
    µÚÒ»Ìõ Ϊ¹æ·¶ÐÞ½¨¹¤³ÌÊ©¹¤·¢°üÓë³Ð°üÔ˶¯ÖÐÎ¥·¨ÐÐΪµÄÈ϶¨¡¢²é´¦ºÍ¹ÜÀí £¬°ü¹Ü¹¤³ÌÖÊÁ¿ºÍÊ©¹¤Çå¾² £¬ÓÐÓÃ×èÖ¹·¢°üÓë³Ð°üÔ˶¯ÖеÄÎ¥·¨ÐÐΪ £¬Î¬»¤ÐÞ½¨Êг¡ÖÈÐòºÍÐÞ½¨¹¤³ÌÖ÷Òª¼ÓÈë·½µÄÕýµ±È¨Òæ £¬Æ¾Ö¤¡¶ÖлªÈËÃñ¹²ºÍ¹úÐÞ½¨·¨¡·¡¶ÖлªÈËÃñ¹²ºÍ¹úÕбêͶ±ê·¨¡·¡¶ÖлªÈËÃñ¹²ºÍ¹úÌõÔ¼·¨¡·¡¶½¨É蹤³ÌÖÊÁ¿¹ÜÀíÌõÀý¡·¡¶½¨É蹤³ÌÇå¾²Éú²ú¹ÜÀíÌõÀý¡·¡¶ÖлªÈËÃñ¹²ºÍ¹úÕбêͶ±ê·¨ÊµÑéÌõÀý¡·µÈÖ´ÂÉÀýÔò £¬ÒÔ¼°¡¶ÌìÏÂÈ˴󷨹¤Î¯¹ØÓÚ¶ÔÐÞ½¨Ê©¹¤Æóҵĸ¹«Ë¾³Ð½Ó¹¤³Ìºó½»ÓÉ×Ó¹«Ë¾ÊµÑéÊÇ·ñÊôÓÚת°üÒÔ¼°ÐÐÕþ´¦·ÖÁ½Äê×·Ë߯ÚÈ϶¨Ö´·¨ÊÊÓÃÎÊÌâµÄÒâ¼û¡·£¨·¨¹¤°ì·¢¡²2017¡³223ºÅ£© £¬ÍŽáÐÞ½¨Ô˶¯Êµ¼ù £¬Öƶ©±¾²½·¥¡£

   µÚ¶þÌõ ±¾²½·¥Ëù³ÆÐÞ½¨¹¤³Ì £¬ÊÇÖ¸ºâÓîÐÞ½¨ºÍÊÐÕþ»ù´¡ÉèÊ©¹¤³Ì¼°ÆäÁ¥ÊôÉèÊ©ºÍÓëÆäÅäÌ×µÄÏß·¡¢¹ÜµÀ¡¢×°±¸×°Öù¤³Ì¡£

   µÚÈýÌõ ס·¿ºÍ³ÇÏ罨É貿¶ÔÌìÏÂÐÞ½¨¹¤³ÌÊ©¹¤·¢°üÓë³Ð°üÎ¥·¨ÐÐΪµÄÈ϶¨²é°ìÊÂÇéʵÑéͳһ¼àÊÓ¹ÜÀí¡£

   ÏØ¼¶ÒÔÉϵط½ÈËÃñÕþ¸®×¡·¿ºÍ³ÇÏ罨ÉèÖ÷¹Ü²¿·ÖÔÚÆäÖ°Ôð¹æÄ£ÄÚÏêϸÈÏÕæ±¾ÐÐÕþÇøÓòÄÚÐÞ½¨¹¤³ÌÊ©¹¤·¢°üÓë³Ð°üÎ¥·¨ÐÐΪµÄÈ϶¨²é°ìÊÂÇé¡£

   ±¾²½·¥Ëù³ÆµÄ·¢°üÓë³Ð°üÎ¥·¨ÐÐΪÏêϸÊÇָΥ·¨·¢°ü¡¢×ª°ü¡¢Î¥·¨·Ö°ü¼°¹Ò¿¿µÈÎ¥·¨ÐÐΪ¡£

   µÚËÄÌõ ½¨É赥λÓë³Ð°üµ¥Î»Ó¦ÑÏ¿áÒÀ·¨Ç©ÊðÌõÔ¼ £¬Ã÷È·Ë«·½È¨Á¦¡¢ÒåÎñ¡¢ÔðÈÎ £¬ÑϽûÎ¥·¨·¢°ü¡¢×ª°ü¡¢Î¥·¨·Ö°üºÍ¹Ò¿¿ £¬È·±£¹¤³ÌÖÊÁ¿ºÍÊ©¹¤Çå¾²¡£

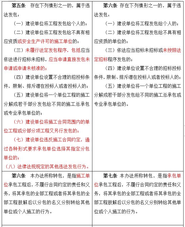
   µÚÎåÌõ ±¾²½·¥Ëù³ÆÎ¥·¨·¢°ü £¬ÊÇÖ¸½¨É赥뽫¹¤³Ì·¢°ü¸øÐ¡ÎÒ˽¼Ò»ò²»¾ßÓÐÏìÓ¦×ÊÖʵĵ¥Î»¡¢Ö«½â·¢°ü¡¢Î¥·´·¨¶¨³ÌÐò·¢°ü¼°ÆäËûÎ¥·´Ö´ÂÉÀýÔò»®¶¨·¢°üµÄÐÐΪ¡£

   µÚÁùÌõ ±£´æÏÂÁÐÇéÐÎÖ®Ò»µÄ £¬ÊôÓÚÎ¥·¨·¢°ü£º

£¨Ò»£©½¨É赥뽫¹¤³Ì·¢°ü¸øÐ¡ÎÒ˽¼ÒµÄ£»

£¨¶þ£©½¨É赥뽫¹¤³Ì·¢°ü¸ø²»¾ßÓÐÏìÓ¦×ÊÖʵĵ¥Î»µÄ£»

£¨Èý£©ÒÀ·¨Ó¦µ±ÕбêδÕбê»òδƾ֤·¨¶¨Õбê³ÌÐò·¢°üµÄ£»

£¨ËÄ£©½¨É赥λÉèÖò»¶ÔÀíµÄÕбêͶ±êÌõ¼þ £¬ÏÞÖÆ¡¢ÇãÔþDZÔÚͶ±êÈË»òÕßͶ±êÈ˵Ä£»

£¨Î壩½¨É赥뽫һ¸öµ¥Î»¹¤³ÌµÄÊ©¹¤ÆÊÎö³ÉÈô¸É²¿·Ö·¢°ü¸ø²î±ðµÄÊ©¹¤×ܳаü»òרҵ³Ð°üµ¥Î»µÄ¡£

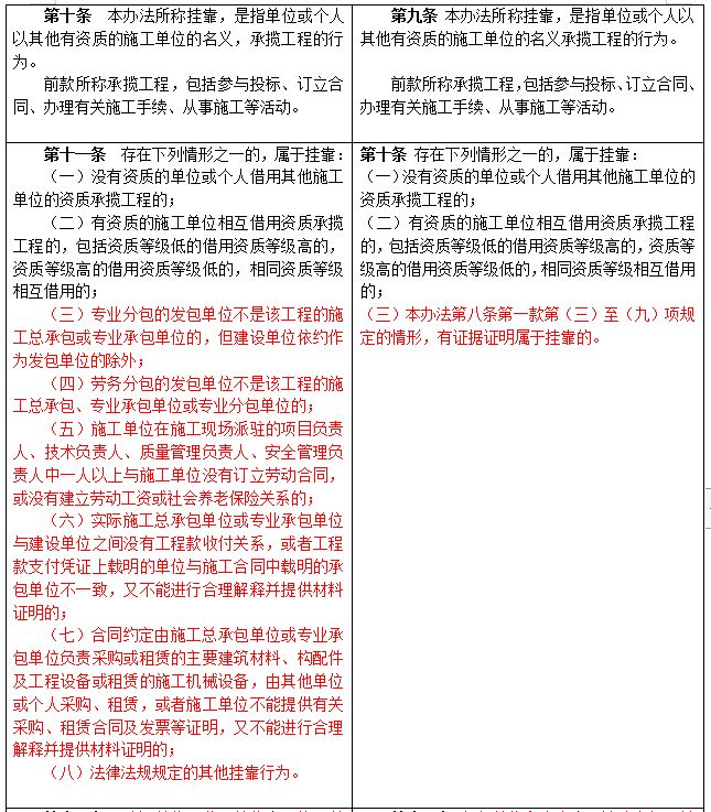
   µÚÆßÌõ ±¾²½·¥Ëù³Æ×ª°ü £¬ÊÇÖ¸³Ð°üµ¥Î»³Ð°ü¹¤³Ìºó £¬²»ÍÆÐÐÌõÔ¼Ô¼¶¨µÄÔðÈκÍÒåÎñ £¬½«Æä³Ð°üµÄËùÓй¤³Ì»òÕß½«Æä³Ð°üµÄËùÓй¤³ÌÖ«½âºóÒÔ·Ö°üµÄÃûÒå»®·Öת¸øÆäËûµ¥Î»»òСÎÒ˽¼ÒÊ©¹¤µÄÐÐΪ¡£

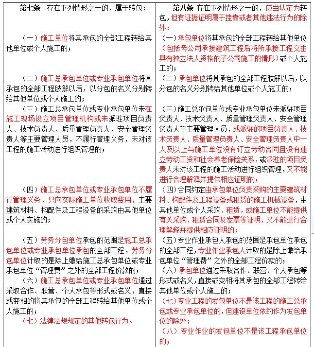
   µÚ°ËÌõ ±£´æÏÂÁÐÇéÐÎÖ®Ò»µÄ £¬Ó¦µ±È϶¨Îª×ª°ü £¬µ«ÓÐÖ¤¾Ý֤ʵÊôÓÚ¹Ò¿¿»òÕ߯äËûÎ¥·¨ÐÐΪµÄ³ýÍ⣺

£¨Ò»£©³Ð°üµ¥Î»½«Æä³Ð°üµÄËùÓй¤³Ìת¸øÆäËûµ¥Î»£¨°üÀ¨Ä¸¹«Ë¾³Ð½ÓÐÞ½¨¹¤³Ìºó½«Ëù³Ð½Ó¹¤³Ì½»ÓɾßÓÐ×ÔÁ¦·¨ÈË×ʸñµÄ×Ó¹«Ë¾Ê©¹¤µÄÇéÐΣ©»òСÎÒ˽¼ÒÊ©¹¤µÄ£»

£¨¶þ£©³Ð°üµ¥Î»½«Æä³Ð°üµÄËùÓй¤³ÌÖ«½âÒÔºó £¬ÒÔ·Ö°üµÄÃûÒå»®·Öת¸øÆäËûµ¥Î»»òСÎÒ˽¼ÒÊ©¹¤µÄ£»

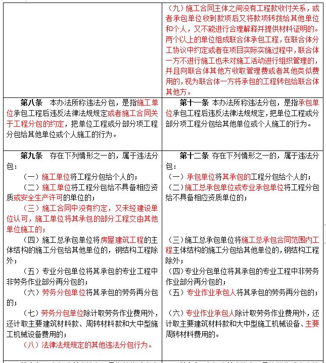
£¨Èý£©Ê©¹¤×ܳаüµ¥Î»»òרҵ³Ð°üµ¥Î»Î´ÅÉפÏîÄ¿ÈÏÕæÈË¡¢ÊÖÒÕÈÏÕæÈË¡¢ÖÊÁ¿¹ÜÀíÈÏÕæÈË¡¢Çå¾²¹ÜÀíÈÏÕæÈ˵ÈÖ÷Òª¹ÜÀíÖ°Ô± £¬»òÅÉפµÄÏîÄ¿ÈÏÕæÈË¡¢ÊÖÒÕÈÏÕæÈË¡¢ÖÊÁ¿¹ÜÀíÈÏÕæÈË¡¢Çå¾²¹ÜÀíÈÏÕæÈËÖÐÒ»È˼°ÒÔÉÏÓëÊ©¹¤µ¥Î»Ã»Óж©Á¢ÀͶ¯ÌõÔ¼ÇÒûÓн¨ÉèÀͶ¯ÈËΪºÍÉç»áÑøÀϰü¹Ü¹ØÏµ £¬»òÅÉפµÄÏîÄ¿ÈÏÕæÈËδ¶Ô¸Ã¹¤³ÌµÄÊ©¹¤Ô˶¯¾ÙÐÐ×éÖ¯¹ÜÀí £¬ÓÖ²»¿É¾ÙÐкÏÃ÷È·ÊͲ¢ÌṩÏìӦ֤ʵµÄ£»

£¨ËÄ£©ÌõÔ¼Ô¼¶¨Óɳаüµ¥Î»ÈÏÕæ²É¹ºµÄÖ÷ÒªÐÞ½¨ÖÊÁÏ¡¢¹¹Åä¼þ¼°¹¤³Ì×°±¸»ò×âÁÞµÄÊ©¹¤»úеװ±¸ £¬ÓÉÆäËûµ¥Î»»òСÎÒ˽¼Ò²É¹º¡¢×âÁÞ £¬»òÊ©¹¤µ¥Î»²»¿ÉÌṩÓйزɹº¡¢×âÁÞÌõÔ¼¼°·¢Æ±µÈ֤ʵ £¬ÓÖ²»¿É¾ÙÐкÏÃ÷È·ÊͲ¢ÌṩÏìӦ֤ʵµÄ£»

£¨Î壩רҵ×÷Òµ³Ð°üÈ˳аüµÄ¹æÄ£Êdzаüµ¥Î»³Ð°üµÄËùÓй¤³Ì £¬×¨Òµ×÷Òµ³Ð°üÈ˼ÆÈ¡µÄÊdzýÉϽɸø³Ð°üµ¥Î»¡°¹ÜÀí·Ñ¡±Ö®ÍâµÄËùÓй¤³Ì¼Û¿îµÄ£»

£¨Áù£©³Ð°üµ¥Î»Í¨¹ý½ÓÄɺÏ×÷¡¢ÁªÓª¡¢Ð¡ÎÒ˽¼Ò³Ð°üµÈÐÎʽ»òÃûÒå £¬Ö±½Ó»ò±äÏཫÆä³Ð°üµÄËùÓй¤³Ìת¸øÆäËûµ¥Î»»òСÎÒ˽¼ÒÊ©¹¤µÄ£»

£¨Æß£©×¨Òµ¹¤³ÌµÄ·¢°üµ¥Î»²»ÊǸù¤³ÌµÄÊ©¹¤×ܳаü»òרҵ³Ð°üµ¥Î»µÄ £¬µ«½¨É赥λÒÀÔ¼×÷Ϊ·¢°üµ¥Î»µÄ³ýÍ⣻

£¨°Ë£©×¨Òµ×÷ÒµµÄ·¢°üµ¥Î»²»ÊǸù¤³Ì³Ð°üµ¥Î»µÄ£»

£¨¾Å£©Ê©¹¤ÌõÔ¼Ö÷ÌåÖ®¼äûÓй¤³Ì¿îÊÕ¸¶¹ØÏµ £¬»òÕ߳аüµ¥Î»ÊÕµ½¿î×ÓºóÓÖ½«¿î×Óת²¦¸øÆäËûµ¥Î»ºÍСÎÒ˽¼Ò £¬ÓÖ²»¿É¾ÙÐкÏÃ÷È·ÊͲ¢ÌṩÖÊÁÏ֤ʵµÄ¡£

    Á½¸öÒÔÉϵĵ¥Î»×é³ÉÍŽáÌå³Ð°ü¹¤³Ì £¬ÔÚÍŽáÌå·Ö¹¤Ð­ÒéÖÐÔ¼¶¨»òÕßÔÚÏîÄ¿ÏÖʵʵÑéÀú³ÌÖÐ £¬ÍŽáÌåÒ»·½²»¾ÙÐÐÊ©¹¤Ò²Î´¶ÔÊ©¹¤Ô˶¯¾ÙÐÐ×éÖ¯¹ÜÀíµÄ £¬²¢ÇÒÏòÍŽáÌåÆäËû·½ÊÕÈ¡¹ÜÀí·Ñ»òÕ߯äËûÀàËÆÓöȵÄ £¬ÊÓΪÍŽáÌåÒ»·½½«³Ð°üµÄ¹¤³Ìת°ü¸øÍŽáÌåÆäËû·½¡£

   µÚ¾ÅÌõ ±¾²½·¥Ëù³Æ¹Ò¿¿ £¬ÊÇÖ¸µ¥Î»»òСÎÒ˽¼ÒÒÔÆäËûÓÐ×ÊÖʵÄÊ©¹¤µ¥Î»µÄÃûÒå³ÐÀ¿¹¤³ÌµÄÐÐΪ¡£

   ǰ¿îËù³Æ³ÐÀ¿¹¤³Ì £¬°üÀ¨¼ÓÈëͶ±ê¡¢¶©Á¢ÌõÔ¼¡¢´òµãÓйØÊ©¹¤ÊÖÐø¡¢´ÓÊÂÊ©¹¤µÈÔ˶¯¡£

   µÚÊ®Ìõ ±£´æÏÂÁÐÇéÐÎÖ®Ò»µÄ £¬ÊôÓÚ¹Ò¿¿£º

£¨Ò»£©Ã»ÓÐ×ÊÖʵĵ¥Î»»òСÎÒ˽¼Ò½èÓÃÆäËûÊ©¹¤µ¥Î»µÄ×ÊÖʳÐÀ¿¹¤³ÌµÄ£»

£¨¶þ£©ÓÐ×ÊÖʵÄÊ©¹¤µ¥Î»Ï໥½èÓÃ×ÊÖʳÐÀ¿¹¤³ÌµÄ £¬°üÀ¨×ÊÖÊÆ·¼¶µÍµÄ½èÓÃ×ÊÖÊÆ·¼¶¸ßµÄ £¬×ÊÖÊÆ·¼¶¸ßµÄ½èÓÃ×ÊÖÊÆ·¼¶µÍµÄ £¬Ïàͬ×ÊÖÊÆ·¼¶Ï໥½èÓõÄ£»

£¨Èý£©±¾²½·¥µÚ°ËÌõµÚÒ»¿îµÚ£¨Èý£©ÖÁ£¨¾Å£©Ïî»®¶¨µÄÇéÐÎ £¬ÓÐÖ¤¾Ý֤ʵÊôÓÚ¹Ò¿¿µÄ¡£

   µÚʮһÌõ ±¾²½·¥Ëù³ÆÎ¥·¨·Ö°ü £¬ÊÇÖ¸³Ð°üµ¥Î»³Ð°ü¹¤³ÌºóÎ¥·´Ö´ÂÉÀýÔò»®¶¨ £¬°Ñµ¥Î»¹¤³Ì»ò·Ö²¿·ÖÏ³Ì·Ö°ü¸øÆäËûµ¥Î»»òСÎÒ˽¼ÒÊ©¹¤µÄÐÐΪ¡£

   µÚÊ®¶þÌõ ±£´æÏÂÁÐÇéÐÎÖ®Ò»µÄ £¬ÊôÓÚÎ¥·¨·Ö°ü£º

£¨Ò»£©³Ð°üµ¥Î»½«Æä³Ð°üµÄ¹¤³Ì·Ö°ü¸øÐ¡ÎÒ˽¼ÒµÄ£»

£¨¶þ£©Ê©¹¤×ܳаüµ¥Î»»òרҵ³Ð°üµ¥Î»½«¹¤³Ì·Ö°ü¸ø²»¾ß±¸ÏìÓ¦×ÊÖʵ¥Î»µÄ£»

£¨Èý£©Ê©¹¤×ܳаüµ¥Î»½«Ê©¹¤×ܳаüÌõÔ¼¹æÄ£ÄÚ¹¤³ÌÖ÷Ìå½á¹¹µÄÊ©¹¤·Ö°ü¸øÆäËûµ¥Î»µÄ £¬¸Ö½á¹¹¹¤³Ì³ýÍ⣻

£¨ËÄ£©×¨Òµ·Ö°üµ¥Î»½«Æä³Ð°üµÄרҵ¹¤³ÌÖзÇÀÍÎñ×÷Òµ²¿·ÖÔÙ·Ö°üµÄ£»

£¨Î壩רҵ×÷Òµ³Ð°üÈ˽«Æä³Ð°üµÄÀÍÎñÔÙ·Ö°üµÄ£»

£¨Áù£©×¨Òµ×÷Òµ³Ð°üÈ˳ý¼ÆÈ¡ÀÍÎñ×÷ÒµÓöÈÍâ £¬»¹¼ÆÈ¡Ö÷ÒªÐÞ½¨ÖÊÁÏ¿îºÍ´óÖÐÐÍÊ©¹¤»úеװ±¸¡¢Ö÷ÒªÖÜתÖÊÁÏÓöȵÄ¡£

    µÚÊ®ÈýÌõ Èκε¥Î»ºÍСÎÒ˽¼Ò·¢Ã÷Î¥·¨·¢°ü¡¢×ª°ü¡¢Î¥·¨·Ö°ü¼°¹Ò¿¿µÈÎ¥·¨ÐÐΪµÄ £¬¾ù¿ÉÏò¹¤³ÌËùÔÚµØÏؼ¶ÒÔÉÏÈËÃñÕþ¸®×¡·¿ºÍ³ÇÏ罨ÉèÖ÷¹Ü²¿·Ö¾ÙÐоٱ¨¡£

    ½Óµ½¾Ù±¨µÄס·¿ºÍ³ÇÏ罨ÉèÖ÷¹Ü²¿·ÖÓ¦µ±ÒÀ·¨ÊÜÀí¡¢ÊӲ졢È϶¨ºÍ´¦Öóͷ£ £¬³ýÎÞ·¨¼û¸æ¾Ù±¨È˵ÄÇéÐÎÍâ £¬Ó¦µ±ÊµÊ±½«²é´¦Ð§¹û¼û¸æ¾Ù±¨ÈË¡£

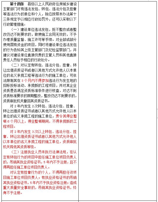
    µÚÊ®ËÄÌõ ÏØ¼¶ÒÔÉϵط½ÈËÃñÕþ¸®×¡·¿ºÍ³ÇÏ罨ÉèÖ÷¹Ü²¿·ÖÈç½Óµ½ÈËÃñ·¨Ôº¡¢Éó²é»ú¹Ø¡¢Öٲûú¹¹¡¢É󼯻ú¹Ø¡¢¼Í¼ì¼à²ìµÈ²¿·Öת½»»òÒÆË͵ÄÉæ¼°±¾ÐÐÕþÇøÓòÄÚÐÞ½¨¹¤³Ì·¢°üÓë³Ð°üÎ¥·¨ÐÐΪµÄ½¨Òé»òÏà¹Ø°¸¼þµÄÏßË÷»òÖ¤¾Ý £¬Ó¦µ±ÒÀ·¨ÊÜÀí¡¢ÊӲ졢È϶¨ºÍ´¦Öóͷ£ £¬²¢°Ñ´¦Öóͷ£Ð§¹ûʵʱ·´Ïì¸ø×ª½»»òÒÆËÍ»ú¹¹¡£

    µÚÊ®ÎåÌõ ÏØ¼¶ÒÔÉÏÈËÃñÕþ¸®×¡·¿ºÍ³ÇÏ罨ÉèÖ÷¹Ü²¿·Ö¶Ô±¾ÐÐÕþÇøÓòÄÚ·¢Ã÷µÄÎ¥·¨·¢°ü¡¢×ª°ü¡¢Î¥·¨·Ö°ü¼°¹Ò¿¿µÈÎ¥·¨ÐÐΪ £¬Ó¦µ±ÒÀ·¨¾ÙÐÐÊÓ²ì £¬Æ¾Ö¤±¾²½·¥¾ÙÐÐÈ϶¨ £¬²¢ÒÀ·¨ÓèÒÔÐÐÕþ´¦·Ö¡£

   £¨Ò»£©¶Ô½¨É赥λ±£´æ±¾²½·¥µÚÎåÌõ»®¶¨µÄÎ¥·¨·¢°üÇéÐεĴ¦·Ö£º

    1.ÒÀ¾Ý±¾²½·¥µÚÁùÌõ£¨Ò»£©¡¢£¨¶þ£©Ïî»®¶¨È϶¨µÄ £¬ÒÀ¾Ý¡¶ÖлªÈËÃñ¹²ºÍ¹úÐÞ½¨·¨¡·µÚÁùÊ®ÎåÌõ¡¢¡¶½¨É蹤³ÌÖÊÁ¿¹ÜÀíÌõÀý¡·µÚÎåÊ®ËÄÌõ»®¶¨¾ÙÐд¦·Ö£»

    2.ÒÀ¾Ý±¾²½·¥µÚÁùÌõ£¨Èý£©Ïî»®¶¨È϶¨µÄ £¬ÒÀ¾Ý¡¶ÖлªÈËÃñ¹²ºÍ¹úÕбêͶ±ê·¨¡·µÚËÄÊ®¾ÅÌõ¡¢¡¶ÖлªÈËÃñ¹²ºÍ¹úÕбêͶ±ê·¨ÊµÑéÌõÀý¡·µÚÁùÊ®ËÄÌõ»®¶¨¾ÙÐд¦·Ö£»

    3.ÒÀ¾Ý±¾²½·¥µÚÁùÌõ£¨ËÄ£©Ïî»®¶¨È϶¨µÄ £¬ÒÀ¾Ý¡¶ÖлªÈËÃñ¹²ºÍ¹úÕбêͶ±ê·¨¡·µÚÎåʮһÌõ¡¢¡¶ÖлªÈËÃñ¹²ºÍ¹úÕбêͶ±ê·¨ÊµÑéÌõÀý¡·µÚÁùÊ®ÈýÌõ»®¶¨¾ÙÐд¦·Ö¡£

    4.ÒÀ¾Ý±¾²½·¥µÚÁùÌõ£¨Î壩Ïî»®¶¨È϶¨µÄ £¬ÒÀ¾Ý¡¶ÖлªÈËÃñ¹²ºÍ¹úÐÞ½¨·¨¡·µÚÁùÊ®ÎåÌõ¡¢¡¶½¨É蹤³ÌÖÊÁ¿¹ÜÀíÌõÀý¡·µÚÎåÊ®ÎåÌõ»®¶¨¾ÙÐд¦·Ö¡£

    5.½¨É赥λΥ·¨·¢°ü £¬¾Ü²»Õû¸Ä»òÕßÕû¸ÄºóÈÔ´ï²»µ½ÒªÇóµÄ £¬ÊÓΪûÓÐÒÀ·¨È·¶¨Ê©¹¤ÆóÒµ £¬½«ÆäÎ¥·¨ÐÐΪ¼ÇÈë³ÏÐŵµ°¸ £¬ÊµÑéÍŽá³Í½ä¡£¶ÔËùÓлò²¿·ÖʹÓùúÓÐ×ʽðµÄÏîÄ¿ £¬Í¬Ê±½«½¨É赥λΥ·¨·¢°üµÄÐÐΪ¼û¸æÆäÉϼ¶Ö÷¹Ü²¿·Ö¼°¼Í¼ì¼à²ì²¿·Ö £¬²¢½¨Òé¶Ô½¨É赥λֱ½ÓÈÏÕæµÄÖ÷¹ÜÖ°Ô±ºÍÆäËûÖ±½ÓÔðÈÎÖ°Ô±¸øÓèÏìÓ¦µÄÐÐÕþ´¦·Ö¡£

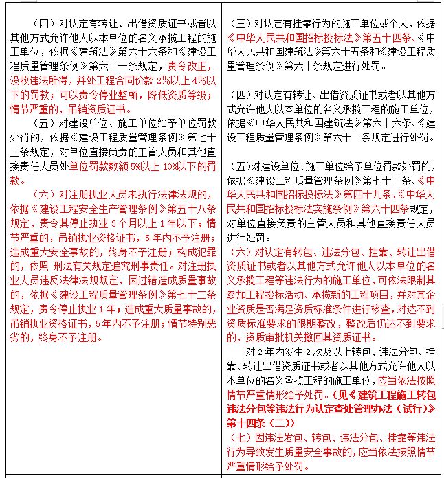
  £¨¶þ£©¶ÔÈ϶¨ÓÐת°ü¡¢Î¥·¨·Ö°üÎ¥·¨ÐÐΪµÄÊ©¹¤µ¥Î» £¬ÒÀ¾Ý¡¶ÖлªÈËÃñ¹²ºÍ¹úÐÞ½¨·¨¡·µÚÁùÊ®ÆßÌõ¡¢¡¶½¨É蹤³ÌÖÊÁ¿¹ÜÀíÌõÀý¡·µÚÁùÊ®¶þÌõ»®¶¨¾ÙÐд¦·Ö¡£

  £¨Èý£©¶ÔÈ϶¨Óйҿ¿ÐÐΪµÄÊ©¹¤µ¥Î»»òСÎÒ˽¼Ò £¬ÒÀ¾Ý¡¶ÖлªÈËÃñ¹²ºÍ¹úÕбêͶ±ê·¨¡·µÚÎåÊ®ËÄÌõ¡¢¡¶ÖлªÈËÃñ¹²ºÍ¹úÐÞ½¨·¨¡·µÚÁùÊ®ÎåÌõºÍ¡¶½¨É蹤³ÌÖÊÁ¿¹ÜÀíÌõÀý¡·µÚÁùÊ®Ìõ»®¶¨¾ÙÐд¦·Ö¡£

  £¨ËÄ£©¶ÔÈ϶¨ÓÐתÈᢳö½è×ÊÖÊÖ¤Êé»òÕßÒÔÆäËû·½·¨ÔÊÐíËûÈËÒÔ±¾µ¥Î»µÄÃûÒå³ÐÀ¿¹¤³ÌµÄÊ©¹¤µ¥Î» £¬ÒÀ¾Ý¡¶ÖлªÈËÃñ¹²ºÍ¹úÐÞ½¨·¨¡·µÚÁùÊ®ÁùÌõ¡¢¡¶½¨É蹤³ÌÖÊÁ¿¹ÜÀíÌõÀý¡·µÚÁùʮһÌõ»®¶¨¾ÙÐд¦·Ö¡£

  £¨Î壩¶Ô½¨É赥λ¡¢Ê©¹¤µ¥Î»¸øÓ赥λ·£¿î´¦·ÖµÄ £¬ÒÀ¾Ý¡¶½¨É蹤³ÌÖÊÁ¿¹ÜÀíÌõÀý¡·µÚÆßÊ®ÈýÌõ¡¢¡¶ÖлªÈËÃñ¹²ºÍ¹úÕбêͶ±ê·¨¡·µÚËÄÊ®¾ÅÌõ¡¢¡¶ÖлªÈËÃñ¹²ºÍ¹úÕбêͶ±ê·¨ÊµÑéÌõÀý¡·µÚÁùÊ®ËÄÌõ»®¶¨ £¬¶Ôµ¥Î»Ö±½ÓÈÏÕæµÄÖ÷¹ÜÖ°Ô±ºÍÆäËûÖ±½ÓÔðÈÎÖ°Ô±¾ÙÐд¦·Ö¡£

  £¨Áù£©¶ÔÈ϶¨ÓÐת°ü¡¢Î¥·¨·Ö°ü¡¢¹Ò¿¿¡¢×ªÈóö½è×ÊÖÊÖ¤Êé»òÕßÒÔÆäËû·½·¨ÔÊÐíËûÈËÒÔ±¾µ¥Î»µÄÃûÒå³ÐÀ¿¹¤³ÌµÈÎ¥·¨ÐÐΪµÄÊ©¹¤µ¥Î» £¬¿ÉÒÀ·¨ÏÞÖÆÆä¼ÓÈ빤³ÌͶ±êÔ˶¯¡¢³ÐÀ¿ÐµĹ¤³ÌÏîÄ¿ £¬²¢¶ÔÆäÆóÒµ×ÊÖÊÊÇ·ñÖª×ã×ÊÖʱê×¼Ìõ¼þ¾ÙÐк˲é £¬¶Ô´ï²»µ½×ÊÖʱê×¼ÒªÇóµÄÏÞÆÚÕû¸Ä £¬Õû¸ÄºóÈÔ´ï²»µ½ÒªÇóµÄ £¬×ÊÖÊÉóÅú»ú¹Ø³·»ØÆä×ÊÖÊÖ¤Êé¡£

   ¶Ô2ÄêÄÚ±¬·¢2´Î¼°ÒÔÉÏת°ü¡¢Î¥·¨·Ö°ü¡¢¹Ò¿¿¡¢×ªÈóö½è×ÊÖÊÖ¤Êé»òÕßÒÔÆäËû·½·¨ÔÊÐíËûÈËÒÔ±¾µ¥Î»µÄÃûÒå³ÐÀ¿¹¤³ÌµÄÊ©¹¤µ¥Î» £¬Ó¦µ±ÒÀ·¨Æ¾Ö¤Çé½ÚÑÏÖØÇéÐθøÓè´¦·Ö¡£

   £¨Æß£©ÒòÎ¥·¨·¢°ü¡¢×ª°ü¡¢Î¥·¨·Ö°ü¡¢¹Ò¿¿µÈÎ¥·¨ÐÐΪµ¼Ö±¬·¢ÖÊÁ¿Ç徲ʹʵÄ £¬Ó¦µ±ÒÀ·¨Æ¾Ö¤Çé½ÚÑÏÖØÇéÐθøÓè´¦·Ö¡£

   µÚÊ®ÁùÌõ ¹ØÓÚÎ¥·¨·¢°ü¡¢×ª°ü¡¢Î¥·¨·Ö°ü¡¢¹Ò¿¿µÈÎ¥·¨ÐÐΪµÄÐÐÕþ´¦·Ö×·ËÝÏÞÆÚ £¬Ó¦µ±Æ¾Ö¤·¨¹¤°ì·¢¡²2017¡³223ºÅÎļþµÄ»®¶¨ £¬´Ó±£´æÎ¥·¨·¢°ü¡¢×ª°ü¡¢Î¥·¨·Ö°ü¡¢¹Ò¿¿µÄÐÞ½¨¹¤³ÌÍ깤ÑéÊÕÖ®ÈÕÆðÅÌË㣻ÌõÔ¼¹¤³ÌÁ¿Î´ËùÓÐÍê³É¶øÉ¨³ý»òÖÕÖ¹ÍÆÐÐÌõÔ¼µÄ £¬×ÔÌõԼɨ³ý»òÖÕÖ¹Ö®ÈÕÆðÅÌËã¡£

   µÚÊ®ÆßÌõ ÏØ¼¶ÒÔÉÏÈËÃñÕþ¸®×¡·¿ºÍ³ÇÏ罨ÉèÖ÷¹Ü²¿·ÖÓ¦½«²é´¦µÄÎ¥·¨·¢°ü¡¢×ª°ü¡¢Î¥·¨·Ö°ü¡¢¹Ò¿¿µÈÎ¥·¨ÐÐΪºÍ´¦·ÖЧ¹û¼ÇÈëÏà¹Øµ¥Î»»òСÎÒ˽¼ÒÐÅÓõµ°¸ £¬Í¬Ê±ÏòÉç»á¹«Ê¾ £¬²¢Öð¼¶Éϱ¨ÖÁס·¿ºÍ³ÇÏ罨É貿 £¬ÔÚÌìÏÂÐÞ½¨Êг¡î¿Ïµ¹«¹²·þÎñƽ̨¹«Ê¾¡£

   µÚÊ®°ËÌõ ºâÓîÐÞ½¨ºÍÊÐÕþ»ù´¡ÉèÊ©¹¤³ÌÒÔÍâµÄרҵ¹¤³Ì¿É²ÎÕÕ±¾²½·¥Ö´ÐС£Ê¡¼¶ÈËÃñÕþ¸®×¡·¿ºÍ³ÇÏ罨ÉèÖ÷¹Ü²¿·Ö¿ÉÍŽáÍâµØÏÖʵ £¬ÒÀ¾Ý±¾²½·¥Öƶ©ÏìӦʵÑéϸÔò¡£

   µÚÊ®¾ÅÌõ ±¾²½·¥ÖÐÊ©¹¤×ܳаüµ¥Î»¡¢×¨Òµ³Ð°üµ¥Î»¾ùÖ¸Ö±½Ó³Ð½Ó½¨É赥λ·¢°üµÄ¹¤³ÌµÄµ¥Î»£»×¨Òµ·Ö°üµ¥Î»ÊÇÖ¸³Ð½ÓÊ©¹¤×ܳаü»òרҵ³Ð°üÆóÒµ·Ö°üרҵ¹¤³ÌµÄµ¥Î»£»³Ð°üµ¥Î»°üÀ¨Ê©¹¤×ܳаüµ¥Î»¡¢×¨Òµ³Ð°üµ¥Î»ºÍרҵ·Ö°üµ¥Î»¡£

   µÚ¶þÊ®Ìõ ±¾²½·¥ÓÉס·¿ºÍ³ÇÏ罨É貿ÈÏÕæÚ¹ÊÍ¡£

   µÚ¶þʮһÌõ ±¾²½·¥×Ô2019Äê1ÔÂ1ÈÕÆðÊ©ÐС£2014Äê10ÔÂ1ÈÕÆðÊ©Ðеġ¶ÐÞ½¨¹¤³ÌÊ©¹¤×ª°üÎ¥·¨·Ö°üµÈÎ¥·¨ÐÐΪÈ϶¨²é´¦¹ÜÀí²½·¥£¨ÊÔÐУ©¡·£¨½¨ÊС²2014¡³118ºÅ£©Í¬Ê±·ÏÖ¹¡£

ÍøÕ¾µØÍ¼