ͻ񻣼
ÐÞ½¨Òµ5000¶àÍòÅ©Ãñ¹¤µÄÓÐÐò¸´¹¤ÎÊÌâ¹ØÏµµ½¾¼ÃÉç»áÎȹÌÕóÊÆ¡£Öйú¾¼ÃÐÅÏ¢ÉçºÍÖйú½¨É豨Éç¡¢ÖйúÀͶ¯Ñ§»á½üÆÚÕë¶ÔµØ·½Õþ¸®²¿·Ö¡¢ÐÞ½¨ÆóÒµ¡¢ÐÞ½¨¹¤ÈË¿ªÕ¹µÄÍŽáµ÷ÑÐЧ¹ûÏÔʾ£¬ÏÖÔÚ¸÷µØÖش󹤳̸´¹¤Âʽϸߣ¬Ö§³ÖÕþ²ßºÍÏà¹Ø°ü¹ÜµÈ½ÏΪ³ä·Ö£¬µ«´ó¶¼·ÇÖØ´ó¹¤³ÌÏîÄ¿ÈÔÃæÁÙ¹¤ÈË·µ¸ÚÂʵ͡¢¹¤µØÊ³ËÞÌõ¼þ¼òª¡¢ÐÞ½¨ÖÊÁϼÛÇ®ÉÏÕǵÈÍ»³öÎÊÌ⣬¼«´óµØÖÆÔ¼×Ÿ´¹¤¸´²ú¡£ÓÉÓÚÒ»¼¾¶È²¢·ÇÐÞ½¨ÒµÊ©¹¤Íú¼¾£¬¶à¼ÒÊÜ·ÃÆóÒµÌåÏÖ£¬ÈôÊǾ¡¿ìʵÏÖÓÐÐò¸´¹¤¸´²ú£¬ºóÈý¸ö¼¾¶È¸Ï¹¤ÓÐÍûÌî²¹Ò»¼¾¶ÈÊ©¹¤È±¿Ú¡£
ר¼ÒÒÔΪ£¬ÐÞ½¨¹¤µØ×÷ÒµÇéÐαê×¼»¯Ë®Æ½µÍ¡¢ÐÞ½¨¹¤ÈËÁ÷¶¯ÐԸߡ¢Ö°Òµ»¯Ë®Æ½µÍ¡¢¹æ·¶»¯¹ÜÀíˮƽµÍ£¬Ó¦¼±´¦Öóͷ£ÄÜÁ¦±£´æ½Ï´ó¶Ì°å¡£½¨Òé¸÷µØÔÚÖ°Ô±·À¿Ø¡¢·ÀÒßÎï×ʺÍÐÞ½¨ÖÊÁÏÔËÊäµÈ·½ÃæÍ¨ÅÌ˼Á¿¡¢¾«×¼Ê©²ß£¬¶ÔÓù¤»ÄÒÔ¼°Óù¤±¾Ç®µÄÉÏÉý£¬Ó¦ÊµÊÂÇóÊǵص÷½âÔì¼Û¶¨¶îÖеÄÏìÓ¦Êշѱê×¼£¬ºÏÀíÕýµ±ÎªÆóÒµ¼õÇá¼ç¸º£¬×èÖ¹ÆóÒµÔÚÓù¤»Ä¡¢¸Ï¹¤ÆÚµÄË«ÖØÑ¹Á¦Ï£¬ÔÚ¹¤³ÌÖÊÁ¿ÉÏ×ö¼õ·¨À´Ìî²¹Ëðʧ¡£
ÏÖ½×¶ÎÓ¦¼ÓËÙÖ¸µ¼¹Å°åÖÆ×÷·½·¨×ªÐÍÉý¼¶£¬¶¦Á¦´ó¾ÙÍÆ¹ã×°ÅäʽÐÞ½¨ºÍ¹¤Òµ»¯ÖÆ×÷·½·¨£¬ÒÔ´Ë´ÎÒßÇéΪÆõ»ú£¬´î½¨ÏßÉÏÓù¤ÐÅϢƽ̨£¬Öƶ©ÐÞ½¨¹¤ÈËÏà¹ØÖ°ÒµÊÖÒÕ±ê×¼ºÍÆÀ¼Û¹æ·¶¡£ÐÞ½¨¹¤ÈËÖ°Òµ»¯¿ÉÔÚÒ»¶¨Ë®Æ½ÉϽâ¾öÐÞ½¨ÐÐÒµ¹¤ÈËÁ÷ʧÂʸߡ¢Á÷¶¯ÐÔ´ó¡¢»ñµÃ¸ÐµÍµÈÎÊÌâ¡£
Ò»¡¢ÐÞ½¨¹¤µØ¸´¹¤ÃæÁÙ¶àÖØµ¹ÔËÒòËØ
Ϊ°ü¹Ü¾¼ÃÕý³£ÔËÐУ¬¸÷µØÔڸ߶ÈÖØÊÓ·ÀÒßÊÂÇéµÄͬʱ£¬Æð¾¢Ö¸µ¼ÐÞ½¨¹¤µØÓÐÐò¸´¹¤¡£µ«ÊܶàÖØµ¹ÔËÒòËØÖÆÔ¼£¬¶àµØÔÚ½¨¹¤³Ì¸´¹¤Âʲ¢²»¸ß£¬¹¤ÆÚÆÕ±éÑÓÎó£¬ÐÞ½¨ÆóÒµ»Ø¿î²»ÊµÊ±£¬²¿·ÖÆóÒµÉõÖÁÃæÁÙ×ʽðÁ´¶ÏÁÑΣº¦¡£
£¨Ò»£©¶àµØÔÚ½¨¹¤³Ì¸´¹¤½ø¶È»ºÂý
´Óµ÷ÑÐÇéÐÎÀ´¿´£¬ÐÞ½¨ÆóÒµ¶Ô¹¤µØÏÖ³¡ÒßÇé·À¿ØÆðÖ÷Òª×÷Ó㬸÷µØÕþ¸®Ò²ÔÚÒ»Á¬ÔöÇ¿¶Ô¹¤µØ·ÀÒßÊÂÇéµÄÖ¸µ¼ºÍ¼àÊÓ£¬¶ÔÆóÒµ¸øÓèÕþ²ßÖ§³Ö¡£

ÔÚס·¿ºÍ³ÇÏ罨É貿µÈ²¿Î¯ÒÔ¼°¸÷µØ·½Õþ¸®²¿·ÖµÄÍÆ¶¯Ï£¬×èÖ¹3ÔÂ8ÈÕ£¬ÌìϺâÓîÐÞ½¨ºÍÊÐÕþ»ù´¡ÉèÊ©¹¤³Ì19.25Íò¸öÔÚ½¨ÏîÄ¿ÖУ¬ÒѸ´¹¤11.19Íò¸ö£¬¸´¹¤ÂÊΪ58.15%¡£
´Ë´Î¹¤µØÐª¹¤Ê±¼äÓëÍùÄêÏà±ÈÏÔ×ÅÀ³¤£¬ÏîÄ¿¹¤ÆÚÆÕ±éÑÓÎó¡£Ð»ªÉç¾¼ÃÆÊÎöʦÒÔΪ£¬¸´¹¤½ø¶È¹ý»º½«µ¼Ö¹¤ÆÚÑÓÎó¡¢ÏîĿΥԼ£¬Ê©¹¤ÆóÒµ³Ðѹ£¬Ðª¹¤Ê±¼äÔ½³¤¶ÔÆóÒµºÍÐÐÒµµÄµ¹ÔËÓ°ÏìÔ½´ó¡£
£¨Ò»£©¹¤ÆÚÑÓÎóµ¼Ö¹¤³Ì±¾Ç®´ó·ùÔöÌí
ÒµÄÚÈËÊ¿ÌåÏÖ£¬¹¤ÆÚÑÓÎ󽫵¼ÖÂÏîÄ¿²»¿É×¼ÆÚ½»¸¶£¬Ê©¹¤µ¥Î»Ðè°´ÑÓÆÚÌìÊýÏò½¨É赥λ֧¸¶Î¥Ô¼½ð£¬¸öÌåÏîĿΥԼ½ð¸ß´ïÌìÌ켸ÍòÔª£¬Ö±½ÓÔì³É¹¤³Ì±¾Ç®´ó·ù¶ÈÌá¸ß¡£
¹¤ÆÚÑÓÎó·ÖÁ½ÖÖÇéÐΡ£Ò»Êǹ¤³ÌËùÔÚµØÕþ¸®Ã÷È·ÒªÇóÍÆ³Ù¸´¹¤£¬µ¼Ö¹¤ÆÚÑÓÎó¡£ÕâÖÖÇéÐÎÏ£¬ÒòÒßÇé·À¿ØÔì³ÉµÄËðʧºÍÓöÈÔöÌí£¬ÊÊÓÃÌõÔ¼²»¿É¿¹Á¦Ïà¹ØÌõ¿î£¬»®×¼Ê±¼äÄÚÑÓÆÚ¿ÉÃâȥΥԼ½ð¡£ÊÜÒßÇéÓ°Ï죬¿ÉÄܱ¬·¢µÄÈ˹¤¡¢ÖÊÁÏ×°±¸¡¢»úе¼ÛÇ®µÄ²¨¶¯£¬ÓÉ·¢³Ð°üË«·½Æ¾Ö¤¹¤³ÌÏÖÕæÏàÐÎÅäºÏ¼ç¸º¡£
¶þÊǹ¤³ÌËùÔÚµØÎ´Ç¿ÖÆÒªÇóÍÆ³Ù¸´¹¤£¬µ«¹¤³ÌËùÐèµÄÀÍÎñ»òÎï×ÊЪ¹¤Í£²ú£¬¼ä½ÓÓ°Ï칤³Ì¸´¹¤¡£ÕâÖÖÇéÐÎÏ£¬Ö»¹Üƾ֤ÌõÔ¼¹æÔò¶¨£¬±¾´ÎÒßÇé×é³É²»¿É¿¹Á¦£¬Ê©¹¤µ¥Î»ÓÐȨͨ¹ýÖ÷ÕÅ˳ÑÓ¹¤ÆÚÃâÈ¥Æä¹¤ÆÚÎ¥Ô¼ÔðÈΣ¬µ«ÐèÔÚÒ»¶¨¹æÄ£ÄÚ£¬³ÌÐò½ÏÖØ´ó¡¢Õ¼ÓÃʱ¼ä½Ï³¤¡£Õâµ¼Ö´ó¶¼Ê©¹¤µ¥Î»ÈÔÐèÖ§¸¶´ó×ÚÎ¥Ô¼½ð¡£
ÉϺ£½¨Áì³Ç´ï״ʦÊÂÎñËùÌåÏÖ£¬»ñµÃ¹¤ÆÚ˳ÑÓÐèÒª¾Ù֤֤ʵ±£´æ²»¿É¿¹Á¦¡¢²»¿É¿¹Á¦Ó빤ÆÚÑÓÎó¾ßÓÐÒò¹û¹ØÏµ¡¢ÉêÇë˳ÑÓÌìÊýµÄºÏÀíÐÔµÈÄÚÈÝ£¬Ë¼Á¿µ½¸÷µØ·¨ÔºµÄ×ÔÓɲÃÁ¿ºÍ²î±ð²ÃÅÐÇãÏò£¬Ö»ÄÜ×îºéÁ÷ƽö¾Ù³Ð°ü·½¿ÉÒÔÖ÷ÕÅ˳ÑӵŤÆÚ£¬¹¤ÆÚÊÇ·ñÄܹ»ËùÓлñµÃ·¢°ü·½»ò²ÃÅÐÖ°Ô±Ö§³ÖÔò¾ßÓв»È·¶¨ÐÔ¡£
³ý´ËÖ®Í⣬¼´±ã×¼ÆÚ¸´¹¤£¬¹¤µØÏÖ³¡µÄÒßÇéÅŲéºÍÏû¶¾¡¢Ò½ÁÆ·À»¤ÓÃÆ·µÄ¹ºÖá¢ÒÉËÆÑ¬È¾Ö°Ô±µÄ¸ôÀëºÍ´¦Öóͷ£¡¢ÀÍÎñ¼°ÖÊÁϵĽôȱºÍÓöÈÉÏÕÇ£¬¶¼½«ÍƸ߹¤³Ì±¾Ç®¡£¾ÝÏàʶ£¬ÐÞ½¨¹¤³ÌÖÊÁÏ´ó¶¼Ö´ÐÐÐÅÏ¢¼Û£¬ÏÖÔÚÊг¡¼ÛÇ®´ó·ùÉÏÕÇ£¬Ò»µ©ÐÅÏ¢¼Ûµ÷½â¹ýµÍ»òÕßÖͺ󣬽«µ¼ÖÂÐÅÏ¢¼ÛÓëÖÊÁϹºÖü۵¹¹Ò£¬Ôì³É´ó×Ú¹¤³Ì¿÷Ëð¡£
£¨¶þ£©²¿·ÖÆóÒµÃæÁÙ×ʽðÁ´¶ÏÁÑΣº¦£¬Ãñ¹¤ÃæÁÙǷнΣº¦
ÑÓ³Ù¸´¹¤Ôì³ÉµÄÌõÔ¼²úֵήËõ¡¢ÖÊÁÏÏÐÖá¢ÀÍÎñÓöÈÉÏÉý¡¢»Ø¿î²»ÊµÊ±µÈµ¼Ö²¿·ÖÐÞ½¨ÆóÒµÃæÁÙ×ʽðÁ´¶ÏÁÑΣº¦¡£Ðè¹Ø×¢Å©Ãñ¹¤¸´¹¤ºóÃæÁÙµÄǷнΣº¦¡£
ÊÜÒßÇéÓ°Ï죬ÆóÒµÎÞ·¨¼ÓÈëÊг¡ÕÐͶ±ê£¬ÌõÔ¼²úֵήËõ¡£ÒѾÔËÖÁÊ©¹¤ÏÖ³¡µÄÖÊÁϺ͹¤³Ì×°±¸µÄË𻵣¨ÐÞ¸´£©Óöȡ¢¹¤³Ì»úеװ±¸×âÁÞÓöȡ¢°ì¹«×âÁÞÓöȡ¢±ØÐèÖ§¸¶µÄ¹ÜÀíÖ°Ô±ºÍÁôÊØ¹¤ÈËÈËΪ¡¢¹¤µØÏÖ³¡Ç徲ά»¤ÓöȵȶàÏîÖ§³öµ¼ÖÂÆóÒµÃæÁÙ´ó×ÚËðʧ¡£¹¤ÆÚЪ¹¤¡¢ÑÓÆÚµ¼ÖÂÆóÒµ²»¿É°´ÆÚ½ÓÄɹ¤³Ì¿î£¬ÆóÒµÏÖ½ðÁ÷Ô½·¢Ö÷Òª£¬²ÆÎñÓöÈÔöÌí¡£²¿·ÖÃñÓªÐÞ½¨ÆóÒµ×ʽðÎÞ·¨Õý³£ÔËת£¬ÃæÁÙ×ʽðÁ´¶ÏÁÑΣÏÕ¡£ÊÜ´ËÓ°Ï죬ũÃñ¹¤ÃæÁÙǷнΣº¦£¬Ö®Ç°±»ÍÏÇ·µÄн³êÌÖ»ØÄѶÈÔö´ó¡£
¶þ¡¢ËÄ·½ÃæÎÊÌâÖÆÔ¼ÐÞ½¨¹¤µØ¸´¹¤
ÕûÌåÀ´¿´£¬¸÷µØ×¡·¿ºÍ³ÇÏ罨É貿·Ö¡¢ÐÞ½¨ÆóÒµ¡¢Ê©¹¤µ¥Î»µÈ¾ùͶÈë´ó×ÚÈËÁ¦¡¢ÎïÁ¦¡¢²ÆÁ¦¿ªÕ¹¹¤µØ¸´¹¤ºÍÏÖ³¡·ÀÒßÊÂÇ飬µ«ÏÖÔÚ¹¤µØ¸´¹¤ÈÔÃæÁÙ¹¤ÈËǷȱ¡¢·À¿ØÎï×Êȱ·¦¡¢ÐÞ½¨ÖÊÁϼÛÇ®ÉÏÕǵÈÎÊÌâ¡£
£¨Ò»£©ÐÞ½¨¹¤ÈËȱ·¦£¬Õй¤ÄÑ·µ¸ÚÄÑÎÊÌâÍ»³ö
±±¾©½¨¹¤¼¯ÍÅÓÐÏÞÔðÈι«Ë¾µ³Î¯Êé¼Ç¡¢¶Ê³¤·®¾üÌåÏÖ£¬½üÄêÀ´£¬¿ìµÝµÈÐÐÒµ¶ÔÄêÇáÀͶ¯Á¦ÎüÒýÁ¦¸üÇ¿£¬ÐÞ½¨ÒµÒòÊÂÇéÇ¿¶È´ó¡¢³ê½ðˮƽ²»¸ß¡¢ÊÂÇéÇéÐβîµÈÎÊÌ⣬Õй¤ÄÑÎÊÌâ±¾¾ÍÓú·¢Í»³ö¡£Õâ¶Îʱ¼äÊÜÒßÇéÓ°Ï죬²¿·Ö¹¤ÈËÎÞ·¨·µ¾©£¬²¿·Ö¹¤ÈË·µ¾©ºóÐèÒªÔÝʱ¸ôÀ룬¶Ìʱ¼äÄÑÒÔÉϸڣ¬Õâµ¼ÖÂÆóÒµÃæÁÙÔ½·¢ÑÏËàµÄ¡°Óù¤ÄÑ¡±Ê±ÊÆ¡£
ÌìÏÂÖ÷Òª¶¼»áÈÔÈ»´¦ÔÚ¸ßΣº¦ºÍ½Ï¸ßΣº¦Æ·¼¶£¬Î£º¦·À¿Ø½ÏΪÑϿᣬÍâÀ´Îñ¹¤Ö°Ô±ÐèÒª14ÌìµÄ¸ôÀ룬ÆóÒµ×Ôµ£±¾Ç®Óöȣ¬ºÜºéÁ÷ƽÉÏÏÞÖÆÁËÓù¤·µ¸Ú¡£
£¨¶þ£©ÐÞ½¨¹¤µØÊ³ËÞÌõ¼þÄÑ´ï±ê£¬Ê©¹¤µ¥Î»²»¸ÒðÏÕ
¶àλҵÄÚÈËÊ¿·´Ó¦£¬²¿·ÖµØ·½Õþ¸®³ö×ʽӹ¤ÈË·µ³Ì¸´¹¤£¬Ò»¶¨Ë®Æ½ÉÏ»º½âÁËÆóҵѹÁ¦£¬µ«¹¤ÈË·µ¹¤ºó£¬´ó¶àסÕûÌåËÞÉᣬ14Ìì¸ôÀëÆÚµÄʳËÞÎÊÌâÄÑÒÔ½â¾ö¡£
¡°¹¤ÈË·µ½òºó¸ôÀëʱ´úµÄÈËΪ˳ö£¿ÔÚÄÇÀï¸ôÀ룿¹¤ÈËÔõÑùµ¥¶ÀÓ÷¹¡¢×¡ËÞ£¿Æ¾Ö¤¹¤µØÊ©¹¤µÄÌØµã£¬´ó¶¼ÖÐСÆóÒµºÜÄÑ×öµ½¡£¡±Ìì½òÎÈÁìÐÞ½¨¹¤³ÌÓÐÏÞ¹«Ë¾¶Ê³¤Çؽ¨·¢Ëµ£¬¸´¹¤ºó¹¤µØÒ»µ©·¢Ã÷Ò»ÀýÈ·ÕﲡÀý£¬½«Á¬Ã¦Ðª¹¤£¬²¢°´Ê¹ʴ¦Öóͷ£¡£¿ª·¢É̺ÍÊ©¹¤µ¥Î»¶¼²»¸ÒðÏÕ£¬¸÷ÈËÆÕ±é¶Ô¸´¹¤³ÖÉóÉ÷̬¶È£¬ÄþÔ¸ÑÓÎó¹¤ÆÚ¡£
£¨Èý£©·ÀÒßÎï×ÊØÑ·¦£¬·À¿Ø²½·¥ÄÑÒÔÂäʵµ½Î»
ÔÚµ÷ÑÐÖУ¬ÆóÒµÆÕ±é·´Ó¦£¬¿ÚÕÖ¡¢·À»¤·þ¡¢ºìÍâÏß²âÎÂÒǵȷÀ»¤Îï×Êȱ¿Ú½Ï´ó£¬ÕâÊÇÖÆÔ¼ÐÞ½¨¹¤µØ¸´¹¤µÄÆÕ±éÐÔÎÊÌâ¡£
¹ú¼ÒÉú³¤Ë¢ÐÂί3ÔÂ2ÈÕÐû²¼£¬2ÔÂ29ÈÕ£¬ÌìÏ¿ÚÕÖÈÕ²úÄִܵï1.1ÒÚÖ»£¬ÈÕ²úÁ¿µÖ´ï1.16ÒÚÖ»¡£¶ø¾ÝÖйú·Ä֯ƷÉÌҵлáÇå¾²¿µ½¡·À»¤ÓÃÆ·Î¯Ô±»áÕ¹Íû£¬ÈôÊÇÌìÏÂÖÜÈ«¸´¹¤¸´²ú£¬¿ÚÕÖµÄÈÕÐèÇóÁ¿½«µÖ´ï5ÒÚÖ»¡£·ÀÒßÎï×ʹ©ÐèÈÔ±£´æºÜ´óȱ¿Ú¡£
ÔÚºÓÄÏÊ¡ÐÂÏçÊУ¬Ö»¹Ü¸ÃÊпÚÕֵȷÀÒßÎï×ÊÉú²úÆóÒµÖڶ࣬ÊǺÓÄÏÊ¡·À»¤Îï×ÊÉú²úÆóÒµµÄÖ÷Òª¼¯Öеأ¬µ«ÆóÒµÖÜÈ«¸´¹¤ºó£¬°´Ã¿ÈËÌìÌì2¸ö¿ÚÕÖÅÌË㣬¸ÃÊйæÄ£ÒÔÉϹ¤ÒµÆóÒµÖ°¹¤Ô¼30ÍòÈË£¬¿ÚÕÖÐèÇóÔ¼ÖðÈÕ60ÍòÖ»£¬²úÁ¿ÎÞ·¨Íêȫ֪×ãÐèÇó¡£
£¨ËÄ£©ÐÞ½¨ÖÊÁϹ©ÐèʧºâÔöÌíÊ©¹¤±¾Ç®
¾¼ÃÔËÐÐÊÇÒ»¸öÍêÕûµÄ¹¤ÒµÁ´Ñ»·£¬ÈκÎÒ»¸ö»·½Ú×èÖÍ£¬ÉÏÏÂÓÎÆóÒµ¶¼ÎÞ·¨Õý³£ÔËת¡£ÏÖÔÚÌìϸ÷µØÒßÇé·À¿ØÆ·¼¶²î±ð£¬ÆóÒµ×ÔÉíÌõ¼þ²î±ð£¬¸´¹¤¸´²ú½ø¶ÈÒ²±£´æ²î±ð¡£
´Óµ÷ÑÐÇéÐο´£¬ÐÞ½¨ÖÊÁϹ©ÐèʧºâÎÊÌâÆÕ±é±£´æ£¬²¿·ÖµØÇø¸Ö½î¡¢Ë®ÄࡢɰʯµÈÔÖÊÁÏǷȱ£¬¼ÛÇ®ÉÏÕÇ¡£Öйú½¨²ÄÍŽá»áרְ¸±»á³¤³Â¹úÇìÌåÏÖ£¬Ô¤¼Æ½ñÄê1-2ÔÂÌìϹæÄ£ÒÔÉÏË®Äà²úÁ¿Í¬±ÈϽµ49£¥£¬ÉÌÆ·»ìÄýÍÁ¡¢Ë®Äà»ìÄýÍÁÖÆÆ·¡¢ÊÖÒÕ²£Á§¡¢ÌÕ´Éש¡¢ÐÞ½¨Ê¯²ÄµÈ²úÆ·²úÁ¿½«½ÏÉÏÄêͬÆÚϽµÁè¼Ý30£¥¡£
¾ÝËÕÎý³£Äϲ¿¸ßËÙ¹«Â·¸±×ܹ¤³ÌʦÖÜÐÀÏÈÈÝ£¬ÒßÇéʱ´ú½Î÷¡¢ÖØÇìµÄ²Éɰ¡¢²Éʯ¹«Ë¾ÖÐÖ¹Éú²ú£¬ÐÞ½¨ÖÊÁϳ¤Ê±¼äÎÞ·¨µ½Î»£¬ÏÖÔÚÉÏÓβúÄÜÕýÔÚÖð²½»Ö¸´¡£
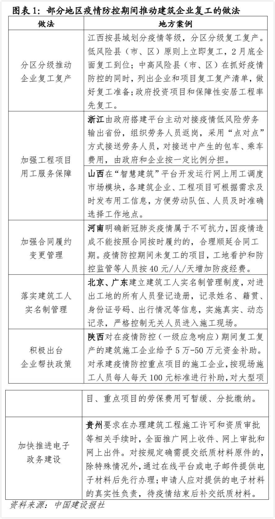
Èý¡¢¼ÓËÙÖÇÄÜ»¯Éý¼¶»º½âÐÞ½¨¹¤µØ¸´¹¤Ñ¹Á¦
ר¼ÒÖ¸³ö£¬ÐÞ½¨¹¤µØ×÷ÒµÇéÐαê×¼»¯Ë®Æ½µÍ¡¢ÐÞ½¨¹¤ÈËÁ÷¶¯ÐԸߡ¢Ö°Òµ»¯Ë®Æ½µÍ¡¢¹æ·¶»¯¹ÜÀíˮƽµÍ£¬Ó¦¼±´¦Öóͷ£ÄÜÁ¦±£´æ½Ï´ó¶Ì°å¡£¸÷µØÒËͨÅ̰²ÅÅ¡¢¾«×¼Ê©²ß£¬ºÏÀíÕýµ±¼õÇáÆóÒµ¼ç¸º£¬¼ÓËÙÖ¸µ¼¹Å°åÖÆ×÷·½·¨×ªÐÍÉý¼¶£¬¶¦Á¦´ó¾ÙÍÆ¹ã×°ÅäʽÐÞ½¨ºÍÐÂÐ͹¤Òµ»¯ÖÆ×÷·½·¨£¬²¢ÒÔÒßÇéΪÆõ»ú£¬´î½¨ÏßÉÏÓù¤ÐÅϢƽ̨£¬Öƶ©ÐÞ½¨¹¤ÈËÏà¹ØÖ°ÒµÊÖÒÕ±ê×¼ºÍÆÀ¼Û¹æ·¶¡£
Ò»ÊÇʵÊÂÇóÊǵص÷½âÔì¼Û¶¨¶îÖеÄÏìÓ¦Êշѱê×¼£¬×èÖ¹ÆóÒµÔÚÓù¤»Ä¡¢¸Ï¹¤ÆÚµÄË«ÖØÑ¹Á¦Ï£¬ÔÚ¹¤³ÌÖÊÁ¿ÉÏ×ö¼õ·¨À´Ìî²¹Ëðʧ¡£
¹ØÓÚ¸´¹¤ºóÒßÇé·À»¤±¾Ç®¡¢Óù¤±¾Ç®ºÍÔÖÊÁϱ¾Ç®µÄÉÏÉý£¬Õþ¸®²¿·ÖӦʵÊÂÇóÊǵص÷½âÔì¼Û¶¨¶îÖеÄÏìÓ¦Êշѱê×¼£¬ºÏÀíÕýµ±ÎªÆóÒµ¼õÇá¼ç¸º£¬Ö¸µ¼¸÷·½¼ÓÈëÕ߯¾Ö¤ÏÖÕæÏàÐÎÔö²¹ÐÒ飬ÅäºÏά»¤¹«ÕýÓÐÐòµÄÊг¡ÇéÐΣ¬°ü¹ÜÓÅÒìµÄ¹¤³ÌÖÊÁ¿¡£
ºþÄÏʡס·¿ºÍ³ÇÏ罨ÉèÌüÒÑÃ÷È·»®¶¨£¬Õë¶ÔÒßÇé·À»¤²½·¥¡¢È˹¤ÈËΪ¼°ÖÊÁϼÛǮת±äµÈµ¼ÖµĹ¤³Ì¼Û¿îת±ä£¬¿É°´»®¶¨ÁíÐÐÇ©ÊðÔö²¹ÐÒ飬ÓöÈÓɳз¢°üË«·½Ç©Ö¤È·ÈÏ£¬Æ¾Ö¤ÏÖÕæÏàÐε÷½â¡£
ÒßÇéʱ´úÐÞ½¨ÆóÒµ×ʽðѹÁ¦´ó£¬¹ØÓÚÅ©Ãñ¹¤ÈËΪ°ü¹Ü½ð¿É¾ÙÐÐÊʵ±¼õÃâ¡£ÏÖÔÚ£¬ÖØÇìÒÑʵÑéÅ©Ãñ¹¤ÈËΪ°ü¹Ü½ð¼õÃâÕþ²ß£¬¶Ô½¨É赥λ¡¢Ê©¹¤×ܳаüÆóÒµÔÚÖØÇìÊÐÄÚÉÏÒ»Äê¶È䱬·¢ÍÏÇ·µÄ¼õÃâ50%£¬Ò»Á¬Á½Äê䱬·¢ÍÏÇ·µÄ¼õÃâ60%£¬Ò»Á¬ÈýÄê䱬·¢ÍÏÇ·µÄÃâ½ÉÅ©Ãñ¹¤ÈËΪ°ü¹Ü½ð¡£
¹ØÓÚÅ©Ãñ¹¤ÃæÁÙµÄǷнΣº¦£¬½¨Òé¸÷µØÈËÉç¡¢·¢¸ÄµÈ²¿·ÖÒÀÍÐÐÅÏ¢»¯Æ½Ì¨ÕûÀí¡¢¹é¼¯Å©Ãñ¹¤ÈËΪ֧¸¶Ïà¹ØÐÅÏ¢£¬°´ÆÚÐû²¼¡°Å©Ãñ¹¤Ð½×Ê·¢·Å³ÏÐÅÖ¸Êý¡±¡¢¡°ÆóÒµºìºÚÃûµ¥¡±£»¶ÔǷнʧԼÆóÒµ£¬¿Éͨ¹ýת´ïÆ·ÆÀ¡¢ÐÅÓÃÆÀ¼Û¿Û·ÖµÈ·½·¨£¬¼Ó´ó¾¯Ê¾³Í½äÁ¦¶È£¬Íƶ¯Ðγɲ»¸ÒǷн¡¢²»¿ÉǷн¡¢²»¿ÏǷнµÄÉç»áÆø·Õ¡£
ÁíÍ⣬¸÷µØÏìÓ¦¹ÜÀí»ú¹¹Ó¦Æð¾¢Ö÷Ðж¯Îª£¬ÔöÇ¿ÒßÇé·À¿ØÊ±´ú½¨É蹤³ÌÈ˹¤¡¢ÖÊÁϼÛÇ®ºÍÒßÇé·À»¤²½·¥Óöȼà²â£¬ÊµÊ±×¼È·Ðû²¼ºÍµ÷½âÖÖÖÖ½¨É蹤³ÌÔì¼ÛÐÅÏ¢£¬Îª·¢³Ð°üË«·½ºÏÀíÈ·¶¨¹¤³Ì¼Û¿îÌṩÒÀ¾Ý¡£
¶þÊǼÓËÙת±ä¹Å°åÖÆ×÷·½·¨£¬¶¦Á¦´ó¾ÙÍÆ¹ã×°ÅäʽÐÞ½¨£»Ìá¸ßÈ«ÐÐÒµÖÇÄÜ»¯Ë®Æ½£¬È·±£ÐÅÏ¢Á÷ºÍÎïÁ÷Á÷ͨ¡£
ÒßÇé֮ϣ¬×°ÅäʽÐÞ½¨¹¤³§»¯Éú²ú±È¹Å°åÐÞ½¨ÏÖ³¡Ê©¹¤Óù¤ÉÙµÄÓÅÊÆÍ¹ÏÔ£¬¹¤³§¸´¹¤±È¹¤µØ¸´¹¤¸üÈÝÒ×ʵÏÖ¡£ÒµÄÚÈËÊ¿ÒÔΪ£¬ÒßÇé¶ÔÐÞ½¨ÐÐÒµÔì³É¹¥»÷£¬µ«Ò²ÊÇÐÐҵתÐÍµÄÆõ»ú¡£
δÀ´×°ÅäʽÐÞ½¨ÆóÒµ½«·ÖΪÁ½ÖÖÉú³¤Ä£Ê½¡£Ò»ÖÖÊÇ×ۺϵĴóÐ͹¤Òµ¼¯ÍÅ£¬¶ÔÐÞ½¨ÏîÄ¿´Ó²ß»®µ½½¨É裬ֱÖÁ×îÖÕµÄÔËӪά»¤ÊµÑéÈ«Àú³Ì¹ÜÀí£»ÁíÒ»ÖÖÊÇ¡°×¨¡±¡°¾«¡±¡°¼â¡±µÄרҵÆóÒµ£¬ÔÚijһ¸öÁìÓòÄÚ×öÓÅ¡¢×ö¾«¡¢×öר£¬ÔÚÊг¡»¯µÄÌõ¼þÏÂÐγɱê×¼»¯¡¢Í¨Óû¯µÄ²úÆ·¡£
·®¾üÒÔΪ£¬ÏÖÔÚʵÑé×°ÅäÊ½ÖÆ×÷µÄÏîÄ¿ÔÚ½ÚÔ¼Óù¤·½ÃæµÄDZÁ¦Î´Íêȫʩչ£¬Ö÷ÒªÔµ¹ÊÔÓÉÊÇÊ©¹¤ÊÖÒÕ²»·ó³ÉÊì¡¢¹¤Òµ¹¤ÈËȱ·¦¡¢Ô¤Öƹ¹¼þµÄÖÊÁ¿ºÍ¹©Ó¦ÄÜÁ¦ÈÔÐèÌáÉý¡£¡°Òò´Ë£¬Ïֽ׶λ¹ÐèÒªÕþ¸®¼ÌÐø³ǫ̈ÓÅ»ÝÕþ²ßºÍÃãÀø²½·¥£¬Íƶ¯×°ÅäʽÐÞ½¨µÄÒ»Á¬Éú³¤¡£¡±
¹ãÁª´ï¿Æ¼¼¹É·ÝÓÐÏÞ¹«Ë¾×ܲÃÔ¬Õý¸Õ½¨Ò飬ÐÞ½¨ÆóÒµÓ¦Æð¾¢ÔËÓÃÔÆÅÌËã¡¢´óÊý¾Ý¡¢ÎïÁªÍø¡¢È˹¤ÖÇÄܵÈÊý×Ö»¯ÊÖÒÕ£¬¸ü¶à½ÓÄÉÏßÉÏе÷µÄÒªÁì×éÖ¯Éú²ú£¬È·±£ÐÅÏ¢Á÷ºÍÎïÁ÷¡°Á½Á÷¡±Á÷ͨ¡£ÐÅÏ¢Á÷²¿·Ö£¬ÒªÍêÉÆÐͬӪҵ¹ÜÀíϵͳ£¬ÊµÏÖÏîÄ¿¡¢ÆóÒµ¹ÜÀíÒ»Ì廯£»ÎïÁ÷²¿·Ö£¬ÆóÒµ¿Éͨ¹ýÍêÉÆ¹©Ó¦Á´½¨Éè×Ô¼ºµÄ¼¯ÖвɹºÆ½Ì¨£¬Í¨¹ýÆäËûÐÅÏ¢ÊÖÒÕ£¬ÊµÊ±ÕÆÎÕ¹©·½²úÆ·¼Ó¹¤¡¢ÔËÊäµÈ¶¯Ì¬£¬ÔÚÓ빩ӦÉ̳ä·ÖÓÐÓÃÁª¶¯µÄ»ù´¡ÉÏÇÐʵ°ü¹ÜÎïÁ÷Á÷ͨ¡£
ÈýÊÇÉÀÍÎñÓù¤ÖƶÈˢУ¬´î½¨ÏßÉÏÓù¤ÐÅϢƽ̨£¬½¨ÉèÐÞ½¨Òµ¹¤ÈË×÷ÓýϵͳºÍÖ°ÒµÊÖÒÕÅжÏϵͳ£¬ÇÐʵ½â¾öÀͶ¯Á¦Ç·È±ÎÊÌâ¡£
ÒµÄÚÈËÊ¿ÒÔΪ£¬¿ÉÖ¸µ¼Ê©¹¤µ¥Î»×÷ÓýÒÔÌØÖÖ×÷Òµ¹¤ÖÖ¡¢¸ßÊÖÒÕÐÞ½¨¹¤ÈËΪÖ÷µÄ×ÔÓÐÐÞ½¨¹¤È˲½¶Ó£¬×÷ΪÊÖÒÕÖ÷¸É¼ç¸ºÊ©¹¤ÏÖ³¡×÷Òµ´ø°à»ò¼àÊÓµÈÊÂÇ飻ÃãÀøÐÞ½¨Ê©¹¤ÆóÒµ½¨Éè×ÔÓÐ×°Åäʽרҵ¹¤È˲½¶Ó£¬Ìá¸ß×°ÅäʽÐÞ½¨×¨Òµ»¯Ê©¹¤ÄÜÁ¦Óëˮƽ¡£´óÖÐÐÍÀÍÎñÆóÒµ¿É³ä·ÖʹÓÃ×ÔÉíÓÅÊÆ´î½¨ÏßÉÏÀÍÎñÓù¤Æ½Ì¨£¬ÎªÊ©¹¤ÆóÒµÌṩ¼°¸ñµÄÐÞ½¨¹¤ÈË¡£Ð¡Î¢ÐÍÀÍÎñÆóÒµÓ¦Ïòרҵ×÷ÒµÆóҵתÐÍÉú³¤£¬×öר×ö¾«×¨Òµ×÷Òµ¡£
лªÉç¾¼ÃÆÊÎöʦÒÔΪ£¬½«ÐÞ½¨¹¤ÈËÖ°Òµ»¯¿ÉÔÚÒ»¶¨Ë®Æ½ÉϽâ¾öÐÞ½¨ÐÐÒµ¹¤ÈËÁ÷ʧÂʸߡ¢Á÷¶¯ÐÔ´ó¡¢»ñµÃ¸ÐµÍµÈÎÊÌâ¡£¾ß±¸Ìõ¼þµÄ´óÖÐÐÍÐÞ½¨Ê©¹¤×ܳаüÆóÒµ¿É½¨ÉèÊÖÒÕÖ°Ô±ÅàѵÉóºË»ú¹¹£¬×ÔÖ÷¿ªÕ¹ÆóÒµ¹¤È˵ÄÅàѵ¡¢ÉóºËºÍ·¢Ö¤ÊÂÇé¡£Õþ¸®²¿·ÖÒªÖ¸µ¼ÐÞ½¨Æóҵͨ¹ýÔöǿУÆóºÏ×÷¡¢ÐÂÐÍÑ§Í½ÖÆµÈ¶àÖÖÐÎʽ£¬¿ªÕ¹¸ÚǰÅàѵºÍÊÖÒÕÌáÉýÅàѵ£¬½¨ÉèÊÖÒÕµ¼ÏòµÄ¼¤Àø»úÖÆ¡£ÆóÒµºÍÕþ¸®²¿·ÖӦ͎á×öºÃÐÞ½¨¹¤ÈËÏà¹ØÖ°ÒµÊÖÒÕ±ê×¼ºÍÆÀ¼Û¹æ·¶Öƶ©ÊÂÇ飬ƾ֤¹ú¼ÒÖ°Òµ×ʸñĿ¼»®¶¨µÄÖ°Òµ¹¤ÖÖÍÆ¶¯ÐÞ½¨¹¤ÈËÖ°ÒµÅжÏÊÂÇé¡£
²ß»®£º¿ïÀÖ³É Íõʤ¾ü ½ðÀ×
Ö´±Ê£ºÀîÆ½°² ФÕý»ª
µ÷ÑкÏ×÷µ¥Î»£ºÖйú½¨É豨¡¢ÖйúÀͶ¯Ñ§»á
¼ÓÈëµ÷ÑÐÖ°Ô±£ºÕų¬ Ô¬²¨ ÍõÄþ Öì³Ì ËïÒú
ÕÅÀÚ ´Þè´ ÑîÓÐ×Ú ÀîÎÄÕÜ ¸ßÑóÑó ³ÌÏþÀö À¼º£Ð¦
±à¼£ºÕų¤°² ÍòÀû Àî ΰ ÀîÕæ